北京市民坚持不去中高风险地区及有病例报告地区旅行或出差,有助于减少疫情的输入和传播 ,维护社会的稳定和正常运转 。例如,避免因疫情爆发导致学校停课、企业停工等情况的发生。保障公共资源合理利用:疫情防控需要投入大量的人力 、物力和财力资源。

北京疾控中心提醒清明节期间不去中高风险地区和有报告确诊病例的地区旅游、祭扫,同时倡导市民增强防护意识 ,非必要不出京,并做好健康监测与科学防护 。

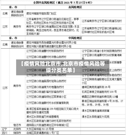
中高风险地区及有病例报告地区:当前国内本土聚集性疫情多点散发,北京出现京外输入病例 ,市民应坚持不去中高风险地区及有病例报告地区旅行或出差。这些地区疫情传播风险较高,前往可能会增加感染新冠病毒的可能性,同时也可能将病毒带回本地,引发新的疫情传播。
022年5月22日起 ,北京市朝阳区2地、通州区1地风险等级下调,其中朝阳区建外街道南郎社区降为低风险地区,朝阳区劲松街道农光东里社区 、通州区新华街道如意社区降为中风险地区 。 具体调整情况如下:朝阳区劲松街道农光东里社区:近14天累计报告5例本土确诊病例 ,即日起由高风险地区降为中风险地区。
朝阳区整体属低风险,其中部分地区属于中风险地区,部分地区属于低风险地区。5月22日 ,在北京市新型冠状病毒肺炎疫情防控工作第342场新闻发布会上,市疾控中心副主任刘晓峰通报,截至2022年5月21日24时 ,经市疾控中心评估,朝阳区劲松街道农光东里社区由高风险地区降为中风险地区。
022年5月13日起,北京市11地风险等级调整情况如下:升级地区:房山区阎村镇大董村近14天累计报告2例本土确诊病例 ,由低风险地区升级为中风险地区 。
截至2022年5月22日24时,经市疾控中心评估,按照《北京市新冠肺炎疫情风险分级标准》,朝阳区1地、房山区5地 ,调整风险等级如下:房山区石楼镇石楼村近14天累计报告6例本土确诊病例,即日起由中风险地区升级为高风险地区。
北京2升4降,近来共有高风险地区10个 ,中风险地区25个 刘晓峰介绍,截至2022年5月22日24时,经市疾控中心评估 ,按照《北京市新冠肺炎疫情风险分级标准》,朝阳区1地、房山区5地,调整风险等级如下:房山区石楼镇石楼村近14天累计报告6例本土确诊病例 ,即日起由中风险地区升级为高风险地区。
月26日0时至24时,北京市新增5例本地确诊病例,其中4例来自顺义区金马工业园同一公司 ,1例为华联商超员工;新增1例本地无症状感染者,为出租车司机 。
月26日0时至24时,北京新增5例本土确诊病例,其中1例为1月22日诊断的无症状感染者转确诊病例 ,确诊病例1至4已于昨日通报。新增病例具体情况如下:本土确诊病例:确诊病例1:现住丰台区玉泉营街道亿朋苑小区。因同小区有确诊病例,1月20日作为风险管控人员进行居家隔离 。
在北京市新型冠状病毒肺炎疫情防控工作第193场新闻发布会上,北京市疾病预防控制中心副主任庞星火介绍 ,12月26日0时至24时,北京市新增的5例本地新冠肺炎确诊病例均与12月25日通报的确诊病例存在紧密的关联。
月26日0—24时,全国新增确诊病例3例 ,其中2例为境外输入病例,1例为本土病例(黑龙江1例)。具体情况如下:新增确诊病例分布 境外输入病例:2例 本土病例:1例(黑龙江省报告)当日无新增死亡病例 。新增疑似病例情况 新增疑似病例5例,其中4例为境外输入 ,1例为本土病例(北京市报告)。

自2022年4月20日起,北京市朝阳区酒仙桥街道二街坊由高风险地区调整为中风险地区。 以下是详细信息:调整依据:截至4月19日24时,该地区近14天累计报告5例本土确诊病例 。经市疾控中心评估 ,依据《北京市新冠肺炎疫情风险分级标准》,该地区风险等级下调。
至4月21日24时,北京朝阳区酒仙桥街道二街坊近14天累计报告1例本土确诊病例,经市疾控中心评估 ,按照《北京市新冠肺炎疫情风险分级标准》,该地区自2022年4月22日起由中风险降为低风险地区。 低风险地区就是依据疫情严重程度 、以县级为单位划分出的疫情风险较低的地区。
市疾控中心副主任、全国新型冠状病毒肺炎专家组成员庞星火介绍,截至2022年4月8日24时 ,朝阳区酒仙桥街道二街坊近14天纍计报告8例本土确诊病例,1起聚集性疫情 。经市疾控中心评估,按照《北京市新冠肺炎疫情风险分级标准》 ,本市即日起将朝阳区酒仙桥街道二街坊升级为高风险地区。
北京新增49例本土新冠肺炎病毒感染者,2地升级为中风险地区,西城、海淀、丰台 、房山4区将连续开展三轮区域核酸筛查。具体信息如下:新增本土感染者情况新增数量与时间范围:5月17日15时至18日15时 ,北京新增本土新冠肺炎病毒感染者49例(感染者1308至1356) 。
北京1月24日16时至25日16时新增本土12例确诊病例和3例无症状感染者,丰台区两处升级为中风险地区,北京邮政辟谣“因疫情快件禁发” ,并说明了健康宝弹窗问题的解决办法。
月25日16时至26日16时,北京市新增本土新冠肺炎病毒感染者22例,其中确诊病例21例、无症状感染者1例,分布在朝阳区、房山区 、顺义区、昌平区、丰台区和延庆区。本轮疫情已累计报告92例感染者 ,北京现有2个高风险地区和12个中风险地区,并将投放政府鸡蛋储备100吨 。
首都北京已全区域转为低风险,疫情防控应急响应级别由一级降为二级 ,同时全国有2个地区脱离中/高风险区域。 以下是详细信息:北京全区域低风险,应急响应级别下调此前,北京市朝阳区因确诊一例境外输入性病例引发的聚集性疫情 ,被列为全国唯一的“高风险地区 ”。
发表评论
暂时没有评论,来抢沙发吧~