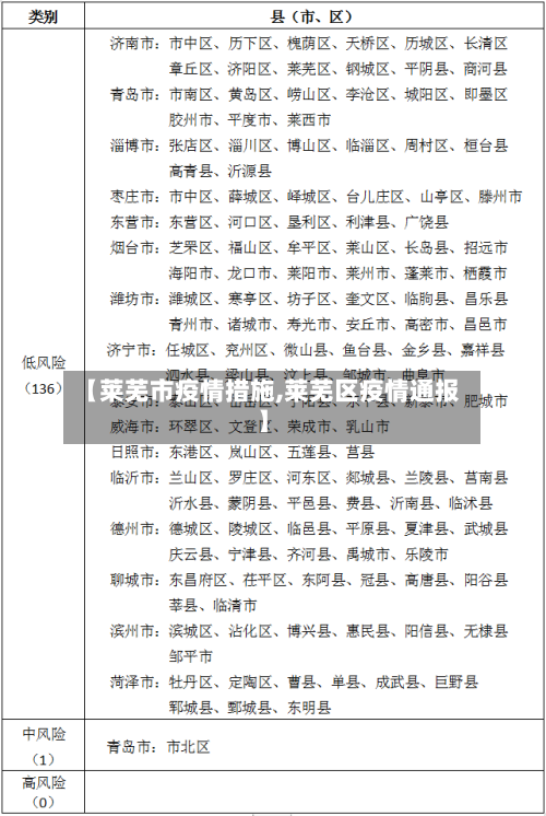
〖壹〗、需要 。据莱芜市疫情防控中心了解到 ,外地人员来莱返莱是需要查验48小时核酸检测阴性证明的。疫情防控,人人有责。

〖贰〗 、班次调整风险:受天气、交通管制等因素影响,部分班次可能临时取消或延误 ,出行前需关注客运公司通知;防疫要求:若遇特殊时期(如疫情),需配合车站查验健康码、行程卡或核酸检测证明,具体以当地政策为准 。

〖叁〗 、证明核验:需执行48小时内核酸阴性证明核验制度,未持证明者可能影响正常通行。隔离要求:实施抵津后14天居家隔离(同户同室) ,期间不得外出。核酸检测:需在抵津后第3(隔离满48小时)、14日进行核酸检测,所有检测结果为阴性方可解除隔离管理。

〖肆〗、可以 。截止到近来,山东省济南和淄博已经是低风险地区了 ,只需要手持48小时的核酸检测证明即可正常往返两地。近来山东的疫情已经得到了很好的控制,不需要担心往返问题。济南,别称泉城 ,山东省辖地级市、省会 、副省级市、特大城市、济南都市圈核心城市,国务院批复确定的环渤海地区南翼的中心城市 。

莱芜香山独路不收门票,免费游览。莱芜香山独路位于莱芜市北部山区 ,包含王石门“天上人家 ” 、独路唐朝板栗园和香山等景区。景区内山势蜿蜒曲折,沟壑纵横,大气磅礴 ,植被茂密,空气清新,原始生态环境优良,山中烟雾弥漫 ,漫步其中如诗如画令人陶醉 。苍龙峡莱芜门票? 莱芜苍龙峡门票费用是合理的。
莱芜香山独路收门票吗?莱芜香山独路不收门票,免费游览。莱芜香山独路位于莱芜市北部山区,包含王石门“天上人家”、独路唐朝板栗园和香山等景区 。景区内山势蜿蜒曲折 ,沟壑纵横,大气磅礴,植被茂密 ,空气清新,原始生态环境优良,山中烟雾弥漫 ,漫步其中如诗如画令人陶醉。
景区等级:AAAA级门票费用:原价80元,现价60元(网上预定)开放时间:08:00-18:00(18:00停止入园)景区电话:0634-5871999景区地址:山东省莱芜市莱城区大王庄镇政府西行1公里交通指南 乘车路线:在莱芜长途汽车站内乘坐K206路到大王庄下车,转乘王石门小公交进入景区。
路线一:章丘-莱芜交界群山自驾游(自然风光为主)此路线全程硬化路面 ,适合电车或轿车,无需门票且气温比市区低约七八度 。
石谷解登山免费,但周边部分景点可能收费。石谷解位于福建省莆田市仙游县西苑乡,主峰海拔1803米 ,是莆田市境内比较高峰。游客前往石谷解登山无需购买门票。但周边的一些景点,如九座寺与无尘塔,可能需5 - 10元门票 ,部分时段(如下午4点后)或可免票;九鲤湖以九漈瀑布闻名,下午4:30后也可能免票 。
石谷解近来无需门票,可免费进入游览。作为莆田市仙游县境内的热门徒步景点 ,石谷解以原始的自然风光和闽中第一高峰(海拔1803米)的称号吸引众多户外爱好者。以下是相关的补充信息,供借鉴: 路线与交通 位置:导航至“石谷解”或“溪头村 ”(仙游县西苑乡),起点通常从溪头村开始徒步 。
石谷解近来不收取门票费用 ,游客可免费进入游览。石谷解位于福建省莆田市仙游县,是闽中第一高峰,海拔1803米 ,以原始自然风光和徒步登山路线著称。这里山势险峻、植被茂密,尤其适合户外爱好者探秘 。
仙游石谷解近来不收取门票费用,可免费游览。其他旅游信息补充 停车费用 景区入口附近有停车场,小型车通常收费10-20元/次 ,具体以现场公示为准。 住宿与餐饮 周边村民提供简易民宿,费用约50-150元/晚 。建议自备干粮或尝试当地农家菜,人均消费约30-50元。
免门票。为了进一步贯彻落实消费拉动经济有关政策要求 ,切实回馈广大游客一直以来对甘泉大峡谷景区的厚爱,助推文化旅游产业加快复苏,甘泉大峡谷景区推出免门票优惠政策 ,现将有关事宜公告如下: 优惠时间 2023年3月1日—2023年4月30日 优惠内容 面向全国游客实行免门票政策 。
若前往石谷解,建议自驾,可导航至“仙游溪头村” ,村内有免费停车场,从莆田市区出发大约需要5小时,不过山路蜿蜒 ,驾驶时需格外谨慎。石谷解登山免费,但周边如九座寺 、无尘塔等景点可能需5 - 10元门票,部分时段还可免票。
〖壹〗、莱芜雪野湖风景区门票费用为50元,但根据最新信息 ,景区全年全天开放且门票免费。关于莱芜雪野湖是否好玩:风景优美:莱芜雪野湖风景区拥有广阔的湖面和周围秀美的山水风光,是济南市莱芜市的著名风景名胜 。游客可以在此欣赏到华山森林公园、湖国家湿地公园等自然景观,感受大自然的宁静与壮美。
〖贰〗 、雪野湖旅游攻略 基本信息 景区等级:虽未评定等级 ,但景色优美,值得一游。门票费用:免费开放,无需购票 。开放时间:全天开放 ,游客可随时前往。景区电话:0531-88666881,如有疑问可拨打询问。景区地址:山东省济南市莱芜区242省道雪野镇北部25公里处,交通便利 。
〖叁〗、成人票:48元儿童票:20元优待政策:老人:70周岁(含)以上的老年人 ,凭本人身份证、老年证可免费参观;65周岁(含)-70岁(不含)的老人可享受半价优惠,但必须有60周岁以下身体健康的成年人陪同。儿童:身高4米(不含)以下的儿童可免费参观;身高4米(含)以上的儿童可享受半价优惠。
〖肆〗 、莱芜雪野湖的票价是多少?免费的 。雪野湖位于莱芜市北部,交通便利 ,风景秀丽,物产丰富。是景区的主要景观,也是济南50公里都市圈内最大的水面。水面面积15平方公里 。湖面开阔,岸线曲折 ,群山环抱。环湖有航空科技体育园、++滩浴场、文昌阁等景点。
发表评论
暂时没有评论,来抢沙发吧~