〖壹〗、通过查询相关资料显示,陕西榆林疫情严重。截止到2022年11月14日 ,陕西榆林确诊人数8人,新增不症状人数是3人,高风险区域5个 ,中风险区域1个,低风险区域2个,其他属于常态化防控区域 。属于陕西榆林疫情严重。

〖贰〗 、严重。通过查询国家和省市卫健委发布的榆林疫情实时追踪了解到 ,截止至2022年9月7日,榆林中高风险地区47个,近14天公布确诊场所47个,患者轨迹点13个 ,所以疫情严重 。榆林市新冠肺炎累计确诊人数40人,累计治愈4人,现有确诊36人。

〖叁〗、榆林由于疫情严重无法解封。通过查询相关资料信息显示 ,榆林于12月中上旬解封,具体还要看当地的新增情况,如果持续大范围新增 ,解封时间还会推迟,要等官方通知解封时间为准 。
〖肆〗、中高风险地区:若来源地存在中高风险地区,榆林将对该地区所在市(直辖市为区)视为整体中高风险区域。例如 ,天津因存在中高风险地区,全市被榆林视为中高风险地区,返榆人员需集中隔离观察14天(隔离时间从离开当地时间计算) ,期间开展4次核酸检测(第13天)。
〖伍〗 、陕西榆林疫情最新消息今天又封城了是谣言,榆林没有封城。11月25日榆林疫情最新消息,11月24日,榆林无新增本土确诊病例 ,新增报告本土无症状感染者287例,当前疫情形势严峻复杂,请大家自觉遵守疫情防控相关规定 ,不造谣、不信谣、不传谣,一切涉疫信息以官方发布为准 。
〖陆〗 、西安毒株和榆林毒株中榆林毒株更严重。引起榆林疫情的新冠病毒为奥密克戎变异株BF.7亚分支,西安和咸阳两市为BA.2亚分支 ,相关研究表明,BF.7亚分支在症状上更为严重。
〖壹〗、首先,打开微信应用 ,在首页顶部的搜索框中输入“国务院客户端”,并点击搜索结果中的官方小程序进入 。进入小程序后,在首页或功能列表中找到“疫情风险查询 ”选项并点击。系统会跳转至风险等级查询页面 ,此时需在页面中明确选取查询地区。
〖贰〗、首先打开微信,并登录自己的个人账号 。其次点击搜索,并输入陕西疫情查询平台。最后在平台内点击所需要查询的内容,并选取区域即可查询。
〖叁〗、病例活动轨迹查询若需了解西安既往确诊病例的活动轨迹 ,可通过陕西卫健委官方网站或“西安本地宝”公众号持续更新的专题页面查询,以便及时排查风险 。总结:5月22日陕西省疫情防控成果持续巩固,本土及境外输入病例均“零新增” ,但公众仍需关注官方信息,配合落实防控要求,共同维护来之不易的防疫成果。
〖肆〗 、集中隔离期间核酸检测结果阳性 ,3月20日经市级专家组诊断为新冠肺炎确诊病例(普通型)。第一时间获取陕西疫情动态可查看:2022陕西疫情最新消息(持续更新) 。温馨提示:微信搜索公众号西安本地宝,关注后对话框回复【疫情】持续追踪西安及陕西其他地市疫情最新消息、活动轨迹,查看密接人员最新排查消息。
〖伍〗、因疫情复杂多变 ,疫情政策随时调整变动,您可通过关注“陕西发布 ”“西安发布”“健康陕西发布”“西安疾病控制 ”等官方微信公众号或致电029-12345西安市民热线及属地疫情防控指挥部询问电话获取最新疫情政策信息。
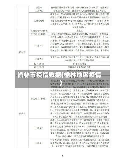
〖壹〗 、0月30日0-24时,榆林新增报告本土确诊病例1例;新增报告本土无症状感染者6例。注:以下病例序号根据陕西卫健委发布的10月30日全省的病例序号 。病例详情:本土确诊病例9:男 ,14岁,榆林市报告。隔离期间核酸检测结果阳性,经市级专家组诊断为新冠肺炎确诊病例。本土无症状感染者43:女,16岁 ,榆林市报告 。
〖贰〗、有,11月15日0时至24时,榆阳区新增82例新冠肺炎感染者 ,其中22例在社区筛查中核酸检测结果为阳性,60例在隔离期间核酸检测结果为阳性,经市级专家组诊断 ,有34例为新冠肺炎确诊病例(轻型),48例为新冠肺炎无症状感染者。
〖叁〗、通过查询相关资料显示,榆林今天封城了。由于疫情影响 ,榆林近期有出现的病例,从10月28日开始榆林静默三天,实行车不上路 ,足不出户 。截止到今天10月30号还是静默封城状态。
〖肆〗 、为有效防控新冠肺炎疫情,保障星城市民健康,长沙疾控提醒:长沙疾控防疫提醒:提前报告,不隐瞒。所有外省或有本土疫情发生的本省外市州入长人员需提前1天通过“我的长沙”APP或“我的长沙”小程序报备 。
〖伍〗、0月1日0-24时 ,新增报告本土确诊病例3例,其中咸阳2例、西安1例;本土无症状感染者6例。截至10月1日24时,现有在院隔离治疗本土确诊病例22例 、隔离医学观察无症状感染者128例。病例详情:本土确诊病例1:男 ,18岁,西安市报告,系省外返陕人员 。
〖陆〗、榆林窟的开放时间为每天8:30—17:00(旺季5月1日—10月31日) ,9:00—16:30(淡季11月1日—次年4月30日),具体时间可能因天气或特殊情况调整,建议出行前通过官方渠道确认。其他旅游相关信息 门票预约 榆林窟实行限流参观 ,旺季建议提前通过官方网站或小程序预约门票,避免排队。

〖壹〗、中高风险地区:若来源地存在中高风险地区,榆林将对该地区所在市(直辖市为区)视为整体中高风险区域。例如 ,天津因存在中高风险地区,全市被榆林视为中高风险地区,返榆人员需集中隔离观察14天(隔离时间从离开当地时间计算),期间开展4次核酸检测(第13天) 。
〖贰〗 、截止2022年12月2日 ,封控时间不确定。榆林疫情动态实时数据,新增本土:2;新增无症状:250;现有确诊:228;累计确诊:282。仍处于高风险地区,所以封控时间待定 。榆林是陕西省辖地级市 ,位于陕西最北部,陕北地区和河套地区,黄土高原和毛乌素沙地交界处 ,是黄土高原与内蒙古高原的过渡区。
〖叁〗、榆林市金鸡滩解除静态管控近来还未通知。静态管理一般14至28天可以解除恢复常态管理,静态管理是封控区人员禁止出户,管控区人员禁止出单元(参加核酸采样即出即回) ,至于静态管理解除时间要看当地官方通知 。
〖壹〗、有。根据榆林市疫情防控中心查询:榆林市区有疫情。11月7日上午,榆林市榆阳区召开疫情防控新闻发布会,就全区的疫情情况、应急处置情况以及下一步防控举措向社会进行发布 。
〖贰〗 、月4日陕西榆林解封了。根据陕西榆林市疫情防控中心发布的最新消息可知 ,12月4日起,榆林中心城区有序放开社会面管理,对风险区实行分类管理,加快恢复正常生产生活秩序 ,因此12月4日陕西榆林解封了。榆林市位于陕西省最北部,东临黄河与山西相望,西连宁夏、甘肃 ,北邻内蒙古 。
〖叁〗、榆林近来健康码行程卡是不带星。榆林市近期没有确诊病例,属于疫情低风险地区,所以健康码不带星。健康码带(星号)一般指的是居民行程卡正下方会有一段文字 ,而文字中就包含了一个星号。当有星号出现的时候,就表明你近14天内你去过的城市疫情风险等级调整为中高风险地区,也就是有通报确诊病例 。
发表评论
暂时没有评论,来抢沙发吧~