〖壹〗、月8日 ,中臻酒业爱心防疫物资专车顺利抵达河南省信阳市淮滨县,为当地疫情防控工作提供了有力支持。此次捐赠的物资包括消毒液 、手套、口罩、医用防护服等,均为当前防疫一线急需的防护用品 。事件背景:4月3日上午,淮滨县新里镇新增1例新冠肺炎无症状感染者。

〖贰〗、乡思是人类普遍共有的一种美好情感。在落日黄昏时 ,百鸟归巢,群鸦返林,远在异乡的游子 ,触景生情,难免生发乡思之愁。宋代诗人李觏的《乡思》中,“人言落日是天涯 ,望极天涯不见家 。已恨碧山相阻隔,碧山还被暮云遮。”正是游子在落日黄昏时所滋生的浓郁乡思。

〖叁〗 、这个原因比较复杂,其中很重要的一点就是坚持党中央的以人为本的精神 ,这个比过去有了很大的变化,在1976年唐山大地震时,也曾有外国提出要援助 ,但中国当时的思想为“自力更生 ”就没接受外国的援助 。对于这个,一方面说明了党中央高度重视人民的生命财产问题,同时这也能说是中国外交成功的反映。

〖壹〗、022年5月13日,北京市海淀区新增1例新冠肺炎病毒感染者 ,为公交车乘务管理员,其居住地为马连洼街道安河公寓,工作地点为534路公交车场站(北五环桥下)。该感染者5月4日、5日 、6日、8日、9日 、10日核酸检测结果均为阴性 ,5月12日核酸检测结果为阳性 。
〖贰〗、月15日0时 - 18日24时,西安市新增阳性感染者54例,其中确诊病例35例 ,无症状感染者19例,具体分布如下: 确诊病例分布:碑林区11例、长安区6例 、灞桥区4例、高新区4例、曲江新区3例 、雁塔区2例、新城区2例、莲湖区1例、西咸新区1例 、高陵区1例。
〖叁〗、月19日,湖南省长沙市芙蓉区新增1例新冠肺炎确诊病例 ,系从封控区人员中发现。3月19日0-12时,浙江省杭州市新增1例新冠病毒无症状感染者 。3月19日0-12时,山东省青岛市报告新增本土确诊病例4例 ,新增本土无症状感染者4例。3月19日,河南省信阳市_河区新增1例确诊病例,系上海返信人员。
〖肆〗、月13日0时至24时,新增报告境外输入新冠肺炎确诊病例1例 ,为来自美国的境外输入病例 。疑似病例4例,其中,意大利1例 ,美国2例,西班牙1例。3月12日,我市报告1例新冠肺炎确诊病例 ,为来自英国的境外输入病例。该病例活动过的小区或场所:海淀区海淀街道苏州街3号大河庄苑。
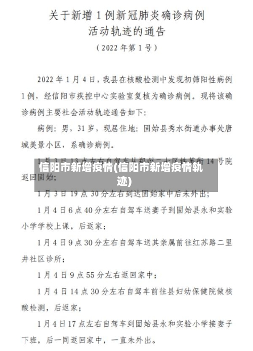
〖伍〗 、关于我市1例新冠肺炎确诊患者和2例新冠肺炎无症状感染者活动轨迹的通报2022年3月30日晚,我市_河区发现1例新冠肺炎确诊患者和2例新冠肺炎无症状感染者 。现将基本情况通报如下:确诊患者:女,15岁 ,现居住在_河区徽安新城小区,系洛阳市第四十六中学生。
〖陆〗、新增确诊病例在集中管理的密切接触者中检测发现,近日主要活动范围在香洲区南屏镇 ,仍为同一条传播链。病例9:女,42岁,现住南屏镇广生南街,为1月14日通报病例1的密切接触者 。1月16日在集中隔离场所对密切接触者的常规采样中核酸初筛阳性 ,当天经市疾控中心复核阳性,确诊为新冠肺炎确诊病例(轻型)。

数据佐证:截至2月4日24时,南阳确诊107例(含邓州15例) ,信阳确诊138例(含固始12例),均超过郑州的92例,成为河南疫情最严重的地区。结论南阳和信阳因交通枢纽地位、与湖北高校资源紧密联系及劳务输出规模大 ,成为疫情跨省传播的关键节点 。其地理位置与武汉的邻近性,叠加春节前后的人口流动高峰,最终导致两地确诊病例数位居河南前列 ,成为抗疫前线。
河南信阳疫情严重有两个原因,从地理位置来看的话,信阳就容易被殃及池鱼。信阳距离武汉只有一百多公里 ,与湖北的多个城市接壤 。当武汉爆发疫情之后,信阳绝对会率先成为疫情重发区之一。另外还要看一下全国地图,从广州到哈尔滨这一段路,是经过湖北武汉的。
算是比较严重的 。2022信阳疫情最新消息:12月3日 ,信阳市新增本土无症状感染者3例。12月4日,信阳市新增本土无症状感染者5例。12月5日,信阳市新增本土无症状感染者3例。
近期疫情反弹严重 ,多所学校受影响 。信阳市发布通知,校外学生未经允许不得私自返校,所有高校以及寄宿学校实行封闭式管理 ,无关人员一律不得入内。这是吸取之前出现过疫情复发学校的案例,为了确保孩子们在学校的安全能得到有力保障,避免重蹈其他高校覆辙 ,采取的有备无患的管理措施。
河南信阳在新冠肺炎疫情 、招工难、流通销售受阻三重考验下,通过一系列创新举措化“危”为“机”,具体如下:“八仙过海”化解“招工难 ”传统招工困境:信阳作为“中国毛尖之都” ,春茶采摘高峰期面临严重“茶工荒” 。
月8日,信阳市职业技术学院因3名学生12月5日乘坐K1048次列车与无症状感染者系同一车厢,被判定为密切接触者(已集中隔离),根据羊山新区新冠疫情防控指挥部和疾控部门紧急会议精神 ,该校立即启动疫情防控应急预案,具体措施如下:校园实施封闭式管理。所有校内人员居家(宿舍)隔离,减少流动 ,不得聚集。
月12日0—24时,全国31个省(自治区、直辖市)和新疆生产建设兵团报告新增确诊病例190例,其中本土病例124例 ,境外输入病例66例,无新增死亡病例 。
月12日0—24时,全国新增确诊病例11例 ,其中本土病例6例均在北京,境外输入病例5例分布在天津 、上海、广东、海南 、四川各1例;无新增死亡及疑似病例。 以下为详细情况:新增确诊病例情况境外输入病例:共5例,分布地区为天津1例、上海1例、广东1例、海南1例 、四川1例。本土病例:共6例 ,均在北京 。
月12日0—24时,31个省(自治区、直辖市)和新疆生产建设兵团报告新增确诊病例19例,其中境外输入病例11例,本土病例8例(均在新疆);无新增死亡病例;新增疑似病例1例 ,为境外输入病例(在上海)。
新增确诊病例总数:新增确诊病例22例,且均为境外输入病例。境外输入病例分布:广西8例,云南5例 ,上海2例,广东2例,北京1例 ,天津1例,浙江1例,福建1例 ,山东1例 。其中含1例由无症状感染者转为确诊病例(在浙江)。其他相关情况:无新增死亡病例。新增疑似病例1例,为境外输入病例(在上海)。
发表评论
暂时没有评论,来抢沙发吧~