〖壹〗 、西安鄠邑区:今天14:00起未参加本轮核酸检测出行将受限 西安鄠邑区发布最新通知:今天(6月6日)14:00起 ,未参加本轮核酸检测出行将受限。

〖贰〗、西安临潼区发布通知,自6月6日13:00起,未参加本轮核酸检测的人员将受到出行限制 。没有持有“杜甫”即时贴或核酸阴性证明的民众,将无法离开村(社区)或进入公共场所、商超、门店 ,同时也将限制乘坐公共交通工具。 西安鄠邑区宣布,从6月6日14:00起,未参与本轮核酸检测的出行也将受限。

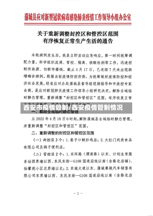
〖叁〗 、根据病毒特性 ,潜伏期多为3-7天,而西安市最后1例社会面病例于4月13日发现、4月14日确诊。通过4天管控(4月16日0时至4月19日24时),可覆盖病毒潜伏期 ,最大限度排查潜在风险源,阻断传播链 。

〖肆〗、疫情当前,确实面临着放开管控与稳经济之间的艰难选取。放开疫情管控的风险 人口基数大带来的医疗压力:我国人口众多 ,一旦放开疫情管控,感染人数可能在短期内大幅增加。

〖壹〗 、特殊情况说明西安辖区收费站入口封闭“只出不进 ”的信息与跨年夜管控无关,此类措施通常因恶劣天气、重大活动等场景启动 ,需结合具体公告确认,不可直接关联至跨年夜管控 。综上,西安的“只出不进”措施具有明确的时间、空间及对象限制,市民需关注官方公告 ,避免误读信息。
〖贰〗 、当前(2026年1月)西安“只出不进”最可能的原因是疫情防控封闭管理。
〖叁〗、西安出现只出不进的管控措施,是因为疫情防控以及跨年夜安全保障,有两类情况 。疫情防控导致的离市管控1)2025年12月西安有本土疫情 ,截至2026年1月1日有确诊病例,疫情扩散到低风险区域还外溢到4个城市,所以采取严格管控。2)非必要不能离市 ,确实要离开得有48小时核酸阴性证明。
〖壹〗、月28日晚,西安市多区连夜开启“送菜”模式,保障封闭管理小区的生活物资供应 。27日起 ,西安“人不出户 、车不上路 ”此外,市民群众一般居家生活,每户家庭每2天可指派1名家庭成员外出采购生活物资 ,其他家庭成员除参与疫情防控、生病就医以及急需工作以外,一般不外出。
〖贰〗、因为工人们的努力付出才让我们有了如今的美好生活,他们不仅是建设者,也是我们的一分子。业主们给工地滞留人员送来物资 ,这个行为不仅暖心,也让我们看到了社会的善良 。西安因为大规模的疫情爆发,导致许多滞留人员无法回家。在西安建设的工人没有及时的准备充足的物资。导致食物短缺滞留小区10天。
〖叁〗 、第一 ,偷菜被人发现 案发当天,这4名保洁人员正在小区内打扫卫生 。由于疫情原因,这个小区已经被封控 ,所有人员不能外出,很多业主的菜就放在楼道口。这4名保洁人员打扫卫生的时候看到了这些菜,于是他们一人拿了一袋然后离开了。
〖壹〗、陕西西安的中通快递暂停服务或延迟派送 ,主要原因是受当地疫情影响 。以下是具体说明:疫情管控措施西安市部分区域可能因疫情防控需要实施临时封控、交通管制或人员流动限制,导致快递中转中心、网点暂停运营或派送效率降低。这是当前快递服务异常的核心原因。
〖贰〗 、可以通过支付宝的中通快递小程序联系在线客服询问陕西西安中通快递停运原因 。具体操作如下:打开支付宝并进入中通快递小程序:打开手机上的支付宝应用,在搜索栏输入“中通快递” ,进入中通快递小程序页面。进入“我的”页面:在中通快递小程序页面,点击右下角的【我的】,进入个人中心页面。
〖叁〗、中通派送站点停止运营了,近来中通快递寄不到西安 ,西安的中通也发不出去 。中通快递到西安不动了是因为近期西安市疫情出现了一定传播风险,为保障广大货运从业人员身体健康,切实阻断疫情传播链条。西安全市国省干线、高速公路疫情防控检查点对所有外来车辆实行“逢车必检 、逢人必验 ”以及系列防控措施。
西安心专注寄宿考研在封城期间为本校考生提供免费住宿 ,直至城市解封,并保障考生日常就餐和核酸检测需求 。具体措施和背景如下:西安封城背景:12月23日零时,西安全市实行封闭式管理 ,全市人员需进行核酸检测。这一消息让即将参加考研的学生陷入焦虑,尤其是如何快速获得有效的核酸检测报告成为他们最担心的问题。
西安因疫情封城的时间为2021年12月23日至2022年1月22日,持续约一个月。以下从封城背景、措施、社会影响及后续发展展开分析:封城背景与措施2021年末 ,西安面临德尔塔变异株引发的本土疫情冲击,单日新增病例数快速攀升,社区传播风险加剧 。
西安疫情封城时间为2021年12月23日0时 ,解封时间为2022年1月24日0时。封城时间: 2021年12月,西安市新冠疫情爆发,为了控制疫情扩散,当地政府决定从2021年12月23日0时起实施封城措施。解封时间: 经过近一个月的严格防控 ,西安市疫情得到有效控制 。
发表评论
暂时没有评论,来抢沙发吧~