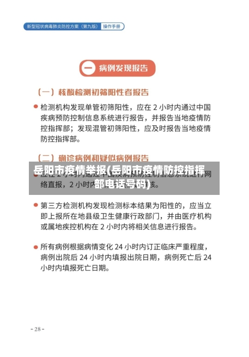
为确保疫情防控期间我县政务服务大厅安全、有序 、高效运行 ,特通告如下:1实现全面排查疫情防控期间,只开放正大门,对进入人员一律要求佩戴口罩 ,严格测量体温、查看健康码、行程码及疫苗接种情况,做到“一个不漏”。对拒不配合或者检查有异常情况的禁止进入大院,并上报县突发公共卫生事件应急指挥部 。

〖壹〗 、022年1月15日岳阳市一例新冠肺炎核酸检测初筛阳性的情况通报 ,而近来国内的疫情形势也是非常严峻,关于岳阳新增的一例新冠肺炎核酸检测初筛阳性的具体情况,以及岳阳返乡的最新通知下面一块儿来了解下。

〖贰〗、岳阳市22名核酸检测员组成支援队于5月2日奔赴上海闵行区开展区域核酸检测工作。以下是详细信息:集结背景:根据国务院联防联控机制医疗救治组统一部署 ,5月1日湖南省疫情防控指挥部救治组决定紧急组建核酸检测队支援上海抗疫 。
〖叁〗、特别是高风险岗位人员请尽量避免出行。确需返乡请遵守疫情防控各项规定。要主动报备,从即日起至2022年3月15日,所有外省返岳人员应在出发前3天向目的地所在社区进行报备,持48小时内核酸检测阴性证明返乡 。
〖肆〗 、截止2022年11月18日岳阳市疫情不严重 ,可以自由出入。2022年11月17日0--24时,湖南省报告新增无症状感染者135例,其中境外输入6例 ,本土129例(株洲市64例,邵阳市16例,常德市15例 ,怀化市3例,岳阳市2例,均为管控人员中发现;湘西自治州25例 ,其中12例为管控人员中发现。

岳阳市22名核酸检测员组成支援队于5月2日奔赴上海闵行区开展区域核酸检测工作 。以下是详细信息:集结背景:根据国务院联防联控机制医疗救治组统一部署,5月1日湖南省疫情防控指挥部救治组决定紧急组建核酸检测队支援上海抗疫。岳阳市迅速响应,由市疫情防控指挥部、市卫健委牵头 ,从全市各医疗机构抽调人员组建支援队。
国家卫健委医政医管局局长焦雅辉表示,近来全国15个省份已派出38000多名医务人员支援上海,同时调集238万管核酸检测力量协助抗疫,具体分工如下:方舱医院医疗队:9个省份共派出11000多名医务人员 ,主要负责方舱医院内的患者救治与医疗管理工作。
军队支援行动:4月3日,军队派出卫勤力量2000余人支援上海,成员来自陆军、海军 、联勤保障部队的7个医疗单位 ,任务包括医疗救治和核酸检测 。地方医疗支援:江苏省:4月4日派出7500名采样队员赴上海,队员来自省属医院及南京、苏州等11个省辖市医院。
全国万余名医护人员集结上海,共同助力上海抗疫 ,彰显了一方有难、八方支援的精神,上海有望在多方努力下尽快实现社会面新增清零。具体内容如下:上海全民核酸,坚定清零决心上海2500余万人进行全民核酸 ,不分浦东浦西,展现出坚定的清零决心 。
〖壹〗、不遵守疫情防控规定 、强行进入医院探视并殴打辱骂医护人员的伍某,已被岳阳楼警方处以行政拘留。事件经过:2021年8月5日晚22时许 ,岳阳楼公安分局枫桥湖派出所接到指令,称岳阳市某医院住院部有一男子强行进入病房并打伤护士。经查,伍某与妻子欲探望住院的岳父,被护士以“疫情期间暂停探视 ”为由制止 。
〖贰〗、岳阳市公安局云溪分局依法对为赌博团伙提供银行卡洗钱的李某玲处以行政拘留七日 ,并收缴违法所得6390元。案件性质:2月28日,岳阳市公安局云溪分局刑事侦查大队反诈中心查处一起为危害网络安全活动提供帮助案。
发表评论
暂时没有评论,来抢沙发吧~