〖壹〗 、内蒙古包头市自2022年2月27日起将青山区青福镇北区划定为中风险地区 ,调整后全市共有8个中风险区域,其余地区为低风险地区 。

〖贰〗、包头九原区调整部分高风险区为中风险区 自2022年10月17日0时起,包头九原区将沙河街道的万达花园、鹿昌新苑、润泽阳光小区,赛汗街道的富力城二期 、富力城五期、远洲世界、二道沙河西村等由高风险区调整为中风险区。调整后中风险区实行“人不出区 、错峰取物”的管控措施 ,后续会根据疫情形势再做调整。

〖叁〗、包头现在有疫情。截止到2022年10月11日,包头市新增本土确诊病例15例,分别是昆都仑区1例、青山区1例 、东河区1例、九原区9例、稀土高新区3 。无症状感染者包头市22例 ,分别是昆都仑区2例 、青山区1例、东河区5例、九原区12例 、稀土高新区2例。

〖肆〗、月18日。2月18日3时,包头市新增1例新冠肺炎确诊病例,其为呼和浩特市确诊病例王某的密切接触者 。包头 ,别称九原、鹿城,内蒙古自治区辖地级市,国务院批复确定的内蒙古自治区重要的经济中心、呼包鄂城市群中心城市之一和中国重要的工业基地。
〖壹〗 、月18日。2月18日3时 ,包头市新增1例新冠肺炎确诊病例,其为呼和浩特市确诊病例王某的密切接触者 。包头,别称九原、鹿城 ,内蒙古自治区辖地级市,国务院批复确定的内蒙古自治区重要的经济中心、呼包鄂城市群中心城市之一和中国重要的工业基地。
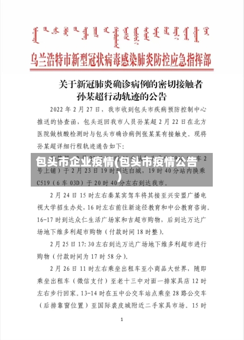
〖贰〗 、您好,您是想问包头疫情来源是什么时候吗?通过查询相关资料显示,包头疫情来源是2022年2月22日。根据2022年包头市防疫办官方网站发布的通告可知 ,包头疫情来源于2022年2月22日两人通过重点区域人员核酸检测并经市疾控中心复核结果均呈阳性 。
〖叁〗、022年2月22日。包头地处中国华北地区,包头疫情2022年2月22日,来源于两人通过重点区域人员核酸检测并经市疾控中心复核结果均呈阳性 ,经专家会诊,1例诊断为新冠肺炎确诊病例轻型,1例为新冠肺炎确诊病例普通型 ,均转运至包头市第三医院隔离治疗。
〖肆〗、部分区域静止状态持续一周,时间从4月25日凌晨开始 。包头市出现两名确诊病例后,为进一步减少居民感染新冠肺炎的风险 ,以达到最快的人员筛选目标。当地有关部门提出了静止状态的方案,除了非必须就医和工作之外,每个家庭中 ,每天可以派出一名成员,前往菜市场或超市购买生活物资。与此同时,核酸检测必不可少。

提高人们的免疫力 。疫情的传播首先就是要提高人们的免疫力,要切断人体的传播途径。而且通过这么长时间的抗疫我们可以清楚的知道 ,接种疫苗后的确诊病例多为轻症或者无症状感染者,虽然说也有传播的风险,但是却极大的降低了死亡的风险。所以包头市政府呼吁人们及时的接种疫苗 。保证物资的充分供应。
包头市所有区域全部实行静态管理。除了疫情防控的工作人员可以正常的进行流动之外 ,其他所有居民全部在家实施隔离 。隔离期间不得随意外出,如果有事需要外出提前向当地的社区进行报备,小区内不准有出现聚集的行为。一旦有任何疫情防控的漏洞 ,包头市政府部门将落实到个人责任并对个人进行相关的处罚。
首先,疫情感染者较少,但包头市仍对所辖地区实行了管控 。对街道 、小区实行了封闭管理 ,非必要不外出。
静默状态持续一周由于不同区域出现的确诊病例数量不尽相同,这就会导致部分城市中采取的静止状态时间不一致。有些区域会实行三天区域静默状态,有些区域则实行七天静止状态 。以包头市为例 ,东河区、稀土高新区、青山区 、九原区,昆区和石拐区将会执行一周的静默状态。
禁止外出集会、走亲访友、逛公园和溜马路等非必要活动。仅允许购买生活必需品 、外出就医等特殊情况外出,居民应尽可能待在家中。马克龙呼吁民众严格遵守卫生和疫情防控规定 。
内蒙古自治区包头市选派215名干部到重点企业和重大项目挂职或担任驻企联络员,开展为期1年的帮扶和服务工作 ,助力企业应对疫情、复工复产并实现高质量发展。具体措施如下:选派背景与目标背景:为贯彻落实中央和自治区党委关于统筹疫情防控与经济社会发展的部署要求,包头市根据形势发展需要,向214个重点企业和重大项目派出干部。
一线实战锻炼:选派干部到项目攻坚、招商引资、信访维稳 、乡村振兴等一线岗位历练 ,担任“驻企联络员 ”“第一书记”等职务,在实战中提升复杂问题处理能力 。
精准帮扶与第一书记驻村:助力脱贫攻坚与乡村振兴驻企联络员机制:党员干警走访80余家企业,协调解决资金、原料等问题。如检察官霍则宾帮助企业联系贷款 ,撰写6000字工作笔记记录企业需求。
发表评论
暂时没有评论,来抢沙发吧~