〖壹〗 、月22日浙江通报的临安无症状感染者系4月21日自杭州东站入杭人员,全程闭环转运至集中隔离点 ,在临安无活动轨迹,已转运至定点医院隔离治疗 。具体情况如下:病例来源与管控措施:该无症状感染者于4月21日通过杭州东站火车站进入杭州,上城区在第一时间对其落实了管控措施,并闭环转运至临安区集中隔离点进行隔离。

〖贰〗、近来浙江临安的疫情已经得到有效控制。 截至8月31日 ,浙江临安属于低风险区域,并未出现新的疫情病例。 临安区是杭州市的一个辖区,位于浙江省杭州市的西部 。

〖叁〗、近来已经控制。截至31日 ,浙江临安近来是低风险区,并没有新增疫情。临安区临安区是杭州市辖区,位于浙江省杭州市西部 。地处浙江省西北部天目山区 ,东邻余杭区,南连富阳区和桐庐县、淳安县,西接安徽省歙县 ,北接安吉县及安徽省绩溪县 、宁国市。

〖肆〗、阳性人员行程轨迹:2例外地新冠病毒阳性人员分别于2021年12月24日23时50分、2022年1月1日23时23分两次驾车驶入临安区境内,在横路加油站车内休息过夜。
〖伍〗 、在外地的临安人倡导就地过年,高风险岗位人员应尽量留在当地避免出行 ,确需出行的须满足脱离工作岗位14天以上且持48小时内核酸检测阴性证明,并向所在单位报备 。倡导多用微信、电话等方式拜年,以减少旅途感染风险。
〖陆〗、当前,杭州 、绍兴、宁波三地报告新冠肺炎阳性病例仍有新增 ,防控形势异常严峻。为切实执行上级工作部署,从严从紧做好临安区疫情防控工作,守护好人民群众生命安全和身体健康 ,现将有关事项通告如下:严格人员出行管理 广大市民非必要不外出,不前往中、高风险地区所在县(市 、区) 。

开放。通过查询宁国市疫情防控中心显示:2022年10月1日,宁国市属于低风险地区 ,该景区已开放。疫情期间,安全出行,做好个人防护措施 ,戴好口罩 。
门票费用:48元地址:安徽省宣城市宁国市霞西镇石柱风景区开放时间:全天开放景区级别:3A级景区交通指南 自驾或包车:建议自驾或包车前往石柱山风景区,以便灵活安排名程并享受沿途风景。
赞皇石柱山风景区基础门票为40元/人。以下是不同人群的门票优惠政策说明:免票人群70岁以上老人可享受免票政策。此类人群入园时需携带有效身份证件(如身份证),以便工作人员核验年龄信息 。该政策体现了景区对老年群体的关怀 ,符合国家关于公共场所对老年人优惠的普遍规定。
〖壹〗、您想问的是泾县疫情有多少例吗?截止2022年11月26日泾县新增2例确诊病例,新增无症状感染者5人。截止2022年11月26日泾县全县进行全员核酸,追溯所有病例的密切接触者,对密切接触者进行集中隔离 ,防止疫情传播 。泾县,古称猷州。其位于安徽省东南部,宣城市西部。东与宣州区、宁国市接壤;南与黄山市黄山区 、旌德县毗连;西与池州青阳县交界;北与芜湖南陵县为邻 。
〖贰〗、关于11月23日三名本地人员核酸检测结果异常的通告2022年11月23日我县在核酸检测中发现3名结果异常。经初步流调 ,该3名异常人员活动轨迹如下:病例1:11月16日-17日期间,按照早班、晚班,从绿锦世纪新城前往爱琳宝贝儿童时尚生活馆规律上下班。11月18日 ,下午17时许至20时许在同心楼参加寿宴 。
〖叁〗、没有。截止2022年12月8日安徽宣城泾县疫情防控中心发布的消息了解到2022年十二月三号该地的没有新增新冠病毒的,为低风险地区,群众外出需佩戴口罩。
〖肆〗 、据泾县发布公众号消息 11月24日 ,泾县发布关于严格全县疫情防控管理的通告称,当前该县疫情防控形势非常严峻,现在22日《关于进一步加强全县新冠疫情防控工作的通告》基础上 ,就严格全县疫情防控管理通告如下:主动报备配合管理 。
〖伍〗、泾县三角公园的人因隔离原因暂时不在公园内。隔离原因与背景:根据信息,隔离措施与疫情防控直接相关。当前防疫政策强调“服从安排”是保障安全稳定的必要条件,而隔离正是阻断疫情传播的关键手段。
〖陆〗、出租车县域内运行,严禁拼座 。对外省来泾返泾人员和省内有确诊病例地级市 、县市区来泾返泾人员 ,交通查验点查验健康码、行程码和48小时核酸检测阴性证明后通行,抵泾后24小时内主动进行1次核酸检测。泾阳西安“双城生活 ”人员原则上选取一地工作生活。
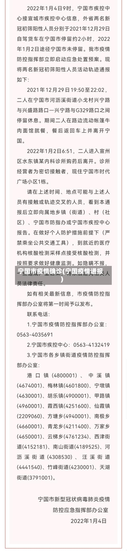
〖壹〗、大庆市疾控中心发布风险提示:安徽宁国公布2名外省新冠初筛阳性人员在宁轨迹 。若有交集速报告。“健康宁国”消息,2022年1月4日9时 ,宁国市疾控中心接宣城市疾控中心信息,外省两名新冠初筛阳性人员分别于2021年12月29日自驾货车在宁国市停留约两小时,2022年1月2日途经宁国市未停留。
〖贰〗 、江西:新余市2份奶枣检测阳性 。涉疫奶枣产品通过线上销售渠道流入江西省新余市 ,经过排查,发现渝水区和仙女湖区各有一份产品检测为阳性。对该批奶枣所有接触人员已进行新冠病毒核酸检测,检测结果均为阴性。
022年11月29日 ,在重点人群筛查中发现2名外地返宁人员核酸检测结果异常 。市、区两级立即启动应急响应,迅速组织流调溯源、场所封控 、人员转移、环境消杀等工作。
月16日,我区在外省返宁居家隔离人员核酸检测中发现1例结果异常。
月28日通报 ,宁乡市在外省返宁人员中发现1例新冠病毒阳性感染者 。感染者:杨某某,女,53岁,外省返宁人员 ,11月28日核酸检测阳性,经复核确认阳性。近来已闭环转运至长沙市定点医院。
〖壹〗、月22日凌晨,我市在集中隔离管控的重点人员核酸检测中发现1人结果异常。经初步流调 ,该名人员活动轨迹如下:11月20日从阜阳西乘坐G1873列车22:25到达宣城高铁站,22:33在高铁站核酸采样,后乘坐私家车于21日00:30到达中溪镇中溪花园A区家中 。
〖贰〗 、宁国没有封城。截止2022年11月24日 ,安徽宁国市1名省外返回人员核酸检测结果异常。近来正在核酸检验过程中,并未告知限制出行 。
〖叁〗、宁国市疫情防控指挥部立即启动应急处置预案。并公布2名新冠初筛阳性人员在安徽宁国活动轨迹,具体信息如下:2021年12月29日 ,19:50至22:0二人在宁国市河沥溪街道小戈村兴宁路与兴盛路路口—兴宁路与G329路口之间停留休息。期间二人在路边流动帐篷牛肉面馆就餐,餐后返回车上并离开宁国 。
〖肆〗、贵州:6市区县奶枣样品检出阳性。山东涉疫奶枣产品流入贵州省,在六枝特区、盘州市 、长顺县、瓮安县、册亨县 、思南县的奶枣样品中检出阳性。
〖伍〗、去外地还是要被集中隔离或者居家隔离的 。但是国内最近的疫情都是国外流入的 ,因此并不需要隔离了!最新公告如下:2021年1月28日春运开始3月8日截止,返乡返工人员需持7天内有效新冠病毒核酸检测阴性结果,实行14天居家健康监测,期间不聚集、不流动 ,每7天开展一次核酸检测。
发表评论
暂时没有评论,来抢沙发吧~