累计情况:自3月5日以来 ,本轮疫情全省累计报告本土确诊病例379例,其中西安94例、宝鸡231例 、咸阳4例、铜川18例、汉中31例 、杨凌1例 。累计出院41例、在院338例。新增病例详情本轮确诊病例373:女,37岁 ,宝鸡市报告,为本轮确诊病例153的密切接触者。

月8日8 - 24时,陕西新增报告本土确诊病例7例(西安2例、宝鸡5例),均在隔离管控中发现 。自3月5日以来 ,本轮疫情全省累计报告本土确诊病例24例(西安17例、宝鸡6例 、汉中1例),近来在院24例。

宝鸡市。通过查询相关信息显示,截止到2022年10月10日 ,陕西省艾滋病19625例,其中宝鸡市患艾滋病人数为7875例,西安市艾滋病人数3361例 ,延安市艾滋病人数为4012例,榆林市艾滋病人数为4377例,所以宝鸡市是比较多的。
例 。通过查询宝鸡地区疫情防控中心公告显示 ,截止到2022年12月16日,宝鸡有6例,在宝鸡市社会面主要活动轨迹下 ,宝鸡古称陈仓、雍城,誉称“炎帝故里、青铜器之乡 ”,是关中平原城市群副中心城市 、关中——天水经济区副中心城市。
宝鸡市累计报告艾滋病病毒感染者和艾滋病病人7875人,存活6750例。陕西省疫情累计报告数列全国第20位 ,存活数排全国第20位 。疫情涉及全省10个设区市,107个县,按国家新的艾滋病流行水平分类标准 ,总体上陕西省艾滋病仍属于艾滋病低流行地区。
陕西:39例,其中宝鸡市31例、西安市6例、汉中市2例。河北:33例,其中廊坊市23例 、沧州市9例、保定市1例 。江苏:23例 ,均在连云港市。天津:17例,其中西青区8例、武清区5例 、河西区3例、津南区1例。浙江:15例,其中杭州市12例、嘉兴市1例 、湖州市1例、衢州市1例 。

〖壹〗、月15日0-24时 ,陕西新增报告本土确诊病例62例,其中榆林34例、西安23例 、安康3例、渭南1例、汉中1例;新增报告本土无症状感染者191例,其中西安129例 、榆林51例、渭南6例、安康1例 、宝鸡1例、汉中1例、咸阳1例 、延安1例。出院11例、解除隔离医学观察23例。
〖贰〗、月13日0—24时 ,全国报告新增确诊病例66例,其中境外输入36例,本土30例;新增无症状感染者19例,其中境外输入18例 ,本土1例(湖南);无新增死亡及疑似病例 。
〖叁〗 、月16日8时 - 14时,陕西新增报告本土确诊病例3例(西安2例、延安1例),无症状感染者1例(西安)。具体信息如下:本土确诊病例1患者信息:张某某 ,男,52岁,现居延安市宝塔区新洲花园小区。关联病例:系12月15日发布的本土确诊病例2的密切接触者。
〖肆〗、新增本土确诊病例2086例吉林:1730例长春市1544例、吉林市178例 、四平市6例、白城市2例 。上海:260例浦东新区79例、闵行区56例 、徐汇区35例、松江区19例、普陀区12例 、静安区11例、杨浦区11例、宝山区10例 、嘉定区10例、黄浦区8例、虹口区3例 、金山区3例、奉贤区2例、崇明区1例。
〖伍〗、月6日0—24时 ,全国新增确诊病例11例,其中本土病例1例(在吉林),境外输入病例10例。具体数据及分析如下:新增确诊病例分布 境外输入:共10例 ,分布在上海(3例) 、北京(2例)、江苏(2例)、广东(2例) 、湖南(1例) 。本土病例:1例,位于吉林省。新增死亡病例:0例。
〖陆〗、月17日0-24时,31个省(自治区、直辖市)和新疆生产建设兵团报告新增确诊病例2362例 。
〖壹〗 、0月4日0-24时 ,新增报告本土确诊病例5例,其中延安2例、咸阳1例、渭南1例 、汉中1例;本土无症状感染者17例,其中西安12例、宝鸡3例、咸阳1例 、韩城1例。解除隔离医学观察3例。截至10月4日24时,现有在院隔离治疗本土确诊病例30例、隔离医学观察无症状感染者147例 。本土确诊病例1:男 ,8岁,渭南市报告。
〖贰〗、0月18日0—24时,全国报告新增确诊病例25例 ,其中本土病例9例,境外输入病例16例。具体分布及补充信息如下:本土病例分布 陕西:5例,均在西安市 。内蒙古:2例 ,均在锡林郭勒盟。湖南:1例,在长沙市。宁夏:1例,在银川市。
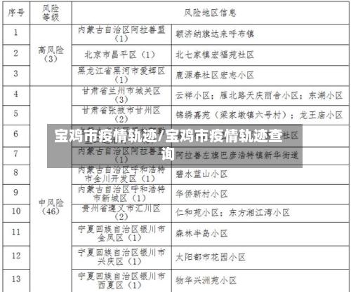
〖叁〗、0月19日0—24时 ,31个省(自治区 、直辖市)和新疆生产建设兵团报告新增确诊病例30例,其中本土病例17例,北京新增1例 ,具体情况如下:本土确诊病例分布:内蒙古:8例,其中阿拉善盟5例、锡林郭勒盟3例 。甘肃:4例,均在兰州市。北京:1例,在丰台区。贵州:1例 ,在遵义市 。
〖壹〗、首先,打开微信应用,在首页顶部的搜索框中输入“国务院客户端” ,并点击搜索结果中的官方小程序进入。进入小程序后,在首页或功能列表中找到“疫情风险查询”选项并点击。系统会跳转至风险等级查询页面,此时需在页面中明确选取查询地区 。
〖贰〗 、首先打开微信 ,并登录自己的个人账号。其次点击搜索,并输入陕西疫情查询平台。最后在平台内点击所需要查询的内容,并选取区域即可查询 。
〖叁〗、其他疫情动态境外输入病例:3月27日0-24时 ,无新增境外输入确诊病例、疑似病例或无症状感染者。出院情况:当日出院24例本土确诊病例,进一步缓解了医疗资源压力。相关提示信息获取渠道:更多陕西疫情最新动态可通过“2022陕西疫情最新消息(持续更新) ”专题页面查看 。
〖肆〗 、要查询商洛市的疫情风险等级,可以采用以下步骤:首先 ,打开微信并使用“搜一搜”功能输入“国家政务”,找到并进入国家政务服务平台小程序。或者长按识别提供的二维码直接进入小程序。进入小程序主页后,在服务列表中找到“各地疫情风险等级查询”并点击进入。
〖伍〗、因疫情复杂多变,疫情政策随时调整变动 ,您可通过关注“陕西发布 ”“西安发布”“健康陕西发布”“西安疾病控制 ”等官方微信公众号或致电029-12345西安市民热线及属地疫情防控指挥部询问电话获取最新疫情政策信息 。
发表评论
暂时没有评论,来抢沙发吧~