捐物地址:黑龙江省绥芬河市光华路92号 ,市疫情防控指挥部物资保障组 。捐赠者可将物资直接送至该地址,或联系物资保障组安排接收。

渥集部的那木都禄,绥芬河 ,宁古塔,尼玛察四路,招降了路长康果哩等十九人 ,在回师的途中还击败了雅兰路,俘虏了上万人。公元1611年12月,又与额驸何和礼一起攻占了渥集部的呼尔哈,克扎库塔两路 。 公元1619年 ,明经略杨镐率六总兵,统兵二十万,四路向赫图阿拉进犯。

重要的生态与经济地位乌苏里江大马哈鱼与兴凯湖大白鱼、绥芬河滩头鱼并称“边塞三珍”。黑龙江抚远市因盛产此鱼被誉为“中国大马哈鱼之乡” ,“抚远大马哈鱼 ”于2011年获得国家农产品地理标志登记保护 。每年中秋节前后的“白露”时节是当地集中捕捞的黄金期。

明永乐元年(1403),明政府在绥芬河流域设置建州卫,后来又任命努尔哈赤的先祖猛哥帖木儿为建州左卫都指挥使。两卫辗转迁徙 ,都迁到了以今新宾老城为中心的地方,后又分出了建州右卫,这样就形成了建州卫 、建州左卫和建州右卫。

唐山市新冠肺炎疫情防控工作领导小组办公室关于做好黑龙江省牡丹江市绥芬河市和东宁市新冠肺炎疫情防控工作的紧急通告根据国家卫生健康委通报 ,12月10日黑龙江省牡丹江市绥芬河市和东宁市分别报告1例本土新冠肺炎确诊病例,12月11日黑龙江省牡丹江市绥芬河市青云小区 、黑龙江省牡丹江市东宁市中心社区被调整为中风险地区 。
迁安市新冠肺炎疫情防控工作领导小组办公室关于做好黑龙江省牡丹江市绥芬河、东宁两地新冠肺炎疫情防控工作的紧急通告根据国家卫生健康委通报,12月10日黑龙江省牡丹江市绥芬河和东宁两地分别报告1例本土新冠肺炎确诊病例 ,12月11日绥芬河市青云小区、东宁市中心社区被调整为中风险地区。
公共交通停运:绥芬河铁路车站暂停发送旅客,公路客运 、公交车临时停运,出租车禁止出城,司乘人员须佩戴口罩 ,定时保洁、消杀、通风。小区封闭管理 封闭式管理:实施严格的小区(村屯)封闭式管理,确保只留一个出口,实行24小时值班值守制度 ,外来人员和车辆不得随意进入,严格落实“一证三宝”制度 。
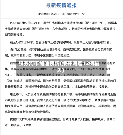
月27日起黑龙江暂停经营跨省团队旅游业务各市文化广电和旅游局,各旅行社、在线旅游企业:1月25日 ,黑龙江省绥芬河及东宁市在边境地区核酸检查中发现13例阳性感染者。26日,绥芬河市多处调整为中风险地区,疫情防控形势严峻复杂。
新增治愈出院1例 。截至2月21日24时 ,河北省现有本地确诊病例145例(普通型127例 、轻型18例)。尚在医学观察本地无症状感染者9例。近期广大市民如无特殊情况,不要前往疫情中高风险地区 。如因特殊原因必须前往,应做好个人防护 ,返沧后必须第一时间向社区和单位报告,按照沧州市疫情防控有关规定执行。
迁安市新冠肺炎疫情防控工作领导小组办公室关于做好黑龙江省牡丹江市绥芬河 、东宁两地新冠肺炎疫情防控工作的紧急通告根据国家卫生健康委通报,12月10日黑龙江省牡丹江市绥芬河和东宁两地分别报告1例本土新冠肺炎确诊病例,12月11日绥芬河市青云小区、东宁市中心社区被调整为中风险地区。
在此 ,迁安市防控办发出重要提醒:提前主动报备7日内有唐山市域外旅居史人员,请严格按照要求做好个人报备 。
迁安市疫情防控办向全市人民发出提示合理安排出行,减少旅途风险元旦、春节期间要合理安排名程 ,减少不必要出行。尽量不要前往中高风险地区。乘客乘坐飞机或火车时要遵守交通运输场站各项防控要求,主动申请和使用“健康码 ”,遵守秩序 、有序排队 ,途中做好个人防护与手部消毒。
属于事业单位 。防控办是国家疾病预防控制中心的二级行政单位,是有行政监督职能的医疗机构,主要对食品卫生及疾病防控防治 ,那些传染性较强的,包括人或畜牧在类的疫病疫情的预防和控制。
月17日。4月17日确诊病例30例均在哈尔滨 。疫情多次的反弹,一直都是存在。黑龙江省绥芬河市新冠肺炎疫情防控指挥部的消息称 ,由于近期俄罗斯飞往中国的航班大幅减少,通过陆路经绥芬河口岸入境人数激增。
二次爆发:因时代背景限制,内陆预警不足,1970年流感再次爆发 。影响特点:病毒死亡率较低 ,对我国整体影响相对有限。
钟院士预测疫情二次爆发或在5 - 6月,建议牢记以下5点避免二次感染:减少聚集,远离密集场所春节等节日期间人员聚集频繁 ,尽管此前未因聚集感染新病毒,但病毒隐藏性增强,在二次爆发前 ,尽量少参与聚集活动,降低再次感染风险。
国务院办公厅督查室通报了满洲里和绥芬河口岸部分企业借疫情防控乱收费乱涨价及地方政府部门监管不力等问题,指出企业违规收费行为增加了外贸企业负担 ,地方政府存在监管滞后、缺位、不力等问题 。
满洲里口岸 、绥芬河口岸、东宁公路口岸和同江水运口岸都是中俄边贸中较为重要的口岸,各有优势。满洲里口岸:中俄最大贸易口岸:满洲里口岸几乎全部与俄罗斯进行边贸,边贸进出口额在中俄贸易中占有重要地位。民营企业表现突出:在满洲里口岸的进出口中 ,民营企业表现尤为突出 。
在海运不畅背景下,中欧班列成为海外贸易运输的重要渠道。数据显示,今年一季度,经满洲里和绥芬河口岸进出境的中欧班列分别同比增长68%和64%。中国物流与采购联合会世界货代分会会长康树春指出 ,海运占全球贸易运输的90%以上,空运和铁路运输占比例很小。
差异:绥芬河口岸限制范围更广,涵盖更多食品和日用品(如蜂蜜、巧克力) 。满洲里口岸额外限制板材和润滑油等工业品。政策影响与建议对贸易的影响:短期可能导致相关产品供应链中断 ,企业需调整运输方式(如改用集装箱)或寻找替代货源。长期看,政策可能推动中俄贸易向规范化 、集装化方向发展 。
中国多措并举疏通全球贸易大动脉。福建厦门某集装箱制造企业每月产出从二十几万箱提高到四十几万箱。各大港口积极争取海运空箱回流,满载标准箱的货轮靠拢宁波港 ,优先卸载空箱发往全国 。中欧班列成为海外贸易运输的首选,一季度经满洲里和绥芬河口岸进出境的中欧班列分别同比增长68%和64%。
满洲里口岸:位于中国内蒙古呼伦贝尔大草原西部,是中国唯一设在县级市且纬度比较高的直属海关。满洲里口岸是连接中俄蒙三国的重要交通枢纽 ,也是通往欧洲各国的重要世界通道 。绥芬河口岸:位于黑龙江省东南部,与俄罗斯接壤。作为首批沿边扩大开放城市,绥芬河口岸对促进区域经济发展具有重要作用。
025年12月22日绥芬河的5个火车散粮包米未被允许卸货 ,主要原因是未遵循当地疫情防控应急指挥部关于进口货物作业方式的规定 。根据绥芬河市疫情防控应急指挥部发布的第36号通告,自2025年12月1日起,针对进口货物的作业方式有明确要求。
发表评论
暂时没有评论,来抢沙发吧~