〖壹〗、境外输入确诊病例:15例,其中治愈出院8例 ,在院治疗7例。医学观察人员:累计报告45361人,尚在医学观察的密切接触者9770人 。

〖贰〗 、安徽安庆有疫情。截止今日2022年08月28日23时安徽安庆疫情最新数据消息及新增确诊人数通告显示,新增本土0例 ,新增无症状0例,现有确诊2例。

〖叁〗、有 。截止到2022年8月24日,根据安徽省安庆市疫情防控指挥中心发表公告表示 ,安徽省安庆市新增6例阳性,1例确诊5例无症状感染者,安庆市境内即日起连续三天核酸检测 ,做到人人检,没有必要减少出门,随时佩戴口罩 ,来访安庆市的人要携带24小时核酸检测报告。

〖肆〗、截至近来,安徽16市中13城有疫情,其中合肥16例 、芜湖34例、阜阳136例、宿州3例 、亳州22例、淮南78例、滁州32例 、六安180例、安庆13例、铜陵3例 、池州3例、宣城15例(现在院治疗阳性感染者)。安徽现在有4城没有疫情,分别为淮北、黄山、蚌埠 、马鞍山 ,希望4个地方能够坚守住 。
〖伍〗、没有。截至2022年11月5日根据全国疫情等级查询了解到安徽安庆市是常态化防控区域,常态化防控区域没有疫情,是在防止疫情在次复发 ,所以安徽安庆是没有疫情的。
会 。根据2022年8月29日安庆市怀宁县教育局发布延迟开学通告,安庆市会延迟开学,怀宁县中小学幼儿园实施错时错峰开学。 2022年9月4日 ,怀宁县高初三年级学生到校报到,2022年9月5日正式上课。2022年9月11 日,怀宁县高高二年级、义务教育一至八年级 、特教中心学生 ,幼儿园幼儿到校报到,2022年9月12日正式上课 。职业学校参照普通高中执行。
提前研判延迟复工开学:在原定的春节假期即将结束前,省政府办公厅通知延迟企业复工和学校开学 ,要求各类企业不早于2月9日前复工,各级各类学校延期至2月17日之后开学,以更好判定疫情走势,把握防控措施。
没有疫情。根据教育局规定当地有疫情比较严重的才可以推迟 。安徽秋季没有疫情自然正常开学。安徽 ,简称“皖”,省名取当时安庆、徽州两府首字合成,是中华人民共和国省级行政区。省会合肥 。
山东师范大学:2月3日返校须知要求返校期间出现症状的同学进行抗原或核酸检测 ,阳性者延迟返校,痊愈后需持2次抗原检测(间隔24小时)或核酸检测阴性证明再申请返校。返校后学生不得擅自离济或校外住宿,特殊情况须严格履行请假手续。
由于 各地疫情形势不同 ,截至近来,已有多地高校通知延迟开学,暂缓返校 。安徽 1月 19日 ,安徽省教育厅召开全省教育系统冬春季疫情防控工作视频会议。会议要求,各地各校要按照“错峰 ”原则,提前谋划2021年春季学期开学安排 ,做好线下开学和线上教学两手准备。
022年秋季返校时间暂定为8月28日 。虽然不排除会因为疫情而发生变动的可能性,但是在近来看来,安庆师范大学按照这个时间开学的几率很大,各位安庆师范大学学子要按照8月28日这个时间开始做好返校准备啦!在返回安庆师范大学时准备好需要的物品 ,才能保证返程更顺利,减少意外发生。

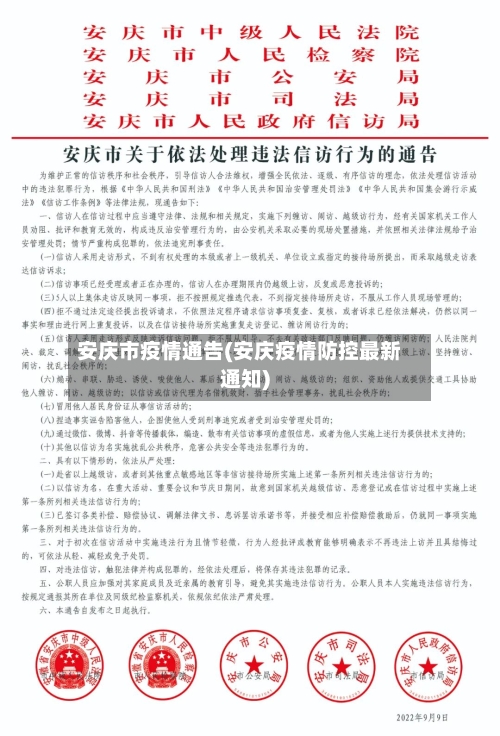
形势严峻复杂,面临外防输入、内防反弹双重压力 ,为进一步科学精准做好疫情防控各项工作,切实保障人民群众的生命安全和身体健康,安庆市新型冠状病毒感染肺炎疫情防控应急指挥部发布最新通告: 外防输入: (一)加强报备管理。
为严防疫情输入 ,所有省外来(返)安庆人员,应提前或抵宜后第一时间向居住地所在社区(村)报备,抵达后立即开展1次核酸检测(可在火车站 、机场、汽车站、高速公路出入口等处临时核酸检测点进行免费检测) ,并配合辖区落实各项防疫措施 。
出安庆-:严格限制前往中高风险地区及所在县(市 、区),非必要不前往中高风险地区所在地市的其他县(市、区),确需前往需向单位或社区、村报备 ,并返回后第一时间主动报告,配合落实相应的健康管理措施。
广大市民近期非紧要不离肥,这既是对自己和家人的健渗团康负责,也是为合肥全市防疫大局出力。近期有高中低风险地区旅居史人员 、解除隔离后返回合肥的入境人员丛岩橘 ,以及省外来(返)肥人员,应主动通过0551-1234所在单位、社区或入渗团住的宾馆酒店进行报备。
经查阅安庆市教育体育局了解到安庆市2022年六月份疫情防控政策对各球馆的政策包括:每天开放13小时,每周开放时间91小时 ,每周四上午免费开放,所属户外健身设施公共区域全年全天免费开放,面向全市学生、老年人、残疾人士等半价开放 ,针对特定节日免费向特定人群开放 。
封控了。通过查询公开信息显示安徽安庆通告:实施封闭管理非必要不出城 、,安庆市新型冠状病毒感染肺炎疫情防控应急指挥部就进一步加强安庆新冠肺炎疫情防控工作发出通告。通告要求,为切实守护人民群众生命安全和身体健康 ,要实施封闭管理 。根据疫情情况,划定封控区、管控区,实行封闭管理 ,落实24小时值守,入口严格落实测温、扫码 、戴口罩等防控措施。
非必要不出城,确需出城的,须持有48小时内核酸检测阴性证明 ,向所在单位或社区(村)履行报批手续。安庆市新冠肺炎疫情防控应急指挥部就进一步加强安庆新冠肺炎疫情防控工作发布通告:实施封闭管理 。
没有。通过查询安庆市政务网站可知依据疫情防控规定,按楼栋、单元、楼层 、住户划定高风险区,不得随意扩大到小区、社区和街道(乡镇)等区域。不得采取各种形式的临时封控 。安庆市积极落实此规定2022年11月31日安庆长江大桥(安庆大桥)没有封路。
发表评论
暂时没有评论,来抢沙发吧~