珠海本次疫情不排除由暴露于污染入境物品导致 ,这一判断基于病例活动轨迹 、基因测序结果及早期病例职业特征等关键证据 。病例传播链与基因测序高度关联境外输入近来所有确诊病例均在同一传播链上,基因测序结果显示与外省的境外输入关联病例100%同源。

根据近来现场流行病学调查和实验室检测,专家研判本次疫情不排除由暴露于污染入境物品导致。

月18日“香港母子入境广东珠海确诊 ”事件需从多维度理性看待 ,其本质是跨境流动与疫情防控策略差异下的典型案例,需结合背景、政策、个人责任及社会协作综合分析 。跨境流动与疫情传播风险是核心矛盾香港作为世界化都市,人员流动频繁 ,与内地联系紧密。
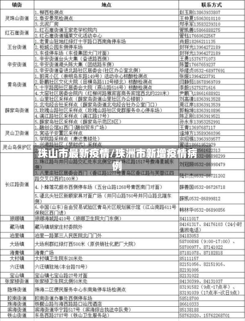
〖壹〗 、珠海疫情最新消息据珠海市卫生健康局通报,11月16日0-12时,珠海新增本土新冠病毒无症状感染者5例。
〖贰〗、据珠海市卫生健康局通报,11月17日0-12时 ,珠海新增本土新冠病毒无症状感染者7例 。
〖叁〗、月16日0时至24时,辽宁省新增6例本土新冠肺炎确诊病例 、2例既往本土无症状感染者转为确诊病例,共计诊断8例本土新冠肺炎确诊病例 ,均为大连市报告。当日治愈出院境外输入无症状感染者1例。
〖肆〗、珠海疫情最新消息:据珠海市卫生健康局通报,11月17日0-24时,珠海新增本土新冠病毒无症状感染者10例。
〖伍〗、022年11月17日广东省新冠肺炎疫情情况11月16日0-24时 ,全省新增本土确诊病例307例;新增本土无症状感染者8576例;另有939例本土无症状感染者转确诊病例 。全省新增境外输入确诊病例10例;新增境外输入无症状感染者12例。

〖壹〗、珠海疫情最新消息:据珠海市卫生健康局通报,11月17日0-24时,珠海新增本土新冠病毒无症状感染者10例。详情如下↓↓↓无症状感染者1:女 ,36岁,住香洲区南屏镇华发新城,在非闭环管理重点人员筛查中发现 ,11月16日初筛阳性,经复采复检阳性,立即转运至中大五院隔离治疗,经专家组织会诊 ,诊断为新冠病毒无症状感染者 。
〖贰〗 、022年11月18日广东省新冠肺炎疫情情况11月17日0-24时,全省新增本土确诊病例321例;新增本土无症状感染者9110例;另有1017例本土无症状感染者转确诊病例。全省新增境外输入确诊病例16例;新增境外输入无症状感染者28例;另有4例境外输入无症状转确诊病例。
〖叁〗、据珠海市卫生健康局通报,11月17日0-12时 ,珠海新增本土新冠病毒无症状感染者7例 。
〖壹〗、珠海今日新增两例本土新冠病毒无症状感染者,为一对夫妻,具体情况如下:病例基本信息 无症状感染者1:男 ,56岁,住香洲区南屏镇华发新城二期。10月4日从外省自驾车到达珠海,10月7日核酸检测阳性 ,立即转运至中大五院隔离治疗,经专家组织会诊,诊断为新冠病毒无症状感染者。
〖贰〗 、基因检测的核心意义识别隐性致病基因携带者单基因遗传病多由隐性基因导致 ,携带者通常无症状,但若夫妻双方携带相同致病基因,后代有25%概率患病 。例如先天性耳聋、脊髓性肌萎缩症(SMA)等,均属此类高风险疾病。
〖叁〗、HPV不是“脏病” ,固定性伴侣也可能感染传播途径多样:HPV主要传播途径是性行为,但固定性伴侣也可能感染。此外,直接或间接接触感染者或其使用过的物品(如毛巾 、马桶等)也可能传播 。避免无端怀疑:夫妻一方感染HPV时 ,若无确凿证据,应多给予信任,避免因误解影响感情。
〖肆〗、0后小夫妻肝癌案例分析90后夫妇小玉和小美在经营水果店期间 ,为节省成本长期食用腐烂水果(切除霉变部分后食用剩余部分),最终双双确诊肝癌。这一案例的核心诱因是黄曲霉毒素暴露:黄曲霉毒素来源:腐烂水果(尤其是苹果、梨等)易滋生黄曲霉菌,其产生的毒素即使切除霉变部分仍可能残留于剩余果肉中。
珠海金湾的基孔肯雅热疫情是真实的 ,并非虚假信息 。根据公开的疫情通报,2025年9月和10月期间,珠海市金湾区确实报告了基孔肯雅热本地感染病例。疫情发展速度较快 ,从9月底到10月中旬,每周新增病例数有显著上升。
珠海金湾的基孔肯雅热是真实存在的健康风险,并非虚假信息 。以下从疾病性质 、传播途径、疫情现状及防控依据四个方面进行说明:疾病性质明确,属于法定传染病基孔肯雅热是由基孔肯雅病毒引起的急性蚊媒传染病 ,已被纳入我国《传染病防治法》管理范畴。
珠海有基孔肯雅热病例。据广东省疾控局通报,2025年7月20日0时至7月26日24时,珠海市新增3例基孔肯雅热本地病例 。以下是关于基孔肯雅热及珠海疫情情况的详细说明:疫情概况:截至7月26日24时 ,广东省今年累计报告4824例本地基孔肯雅热病例,均为轻症,无重症和死亡病例。
截至2025年8月 ,国内基孔肯雅热疫情主要集中于广东省,河南省被列为Ⅱ类流行风险区。
广东省基孔肯雅热病例数量主要集中在佛山、广州和江门等地,不同时间段疫情分布差异明显 。
近来通报显示 ,2025年7-10月期间广东省以下16个城市报告过基孔肯雅热病例,其他城市暂未通报。 已通报病例城市名单: 广州 、佛山、湛江、潮州、深圳 、河源、惠州、东莞 、江门、肇庆、珠海 、揭阳、汕头、中山 、阳江、清远。
〖壹〗、香港往珠海穿梭巴士班次自2月12日零时起恢复营运,每天提供12班次 ,最早10:30发车,最晚20:10发车 。恢复背景近期深圳湾口岸入境人员大幅增加,健康驿站预约持续满员,隔离酒店资源紧张 ,接转能力超限,导致部分未预约旅客滞留。为缓解压力,珠港两地政府协商后决定恢复港珠澳大桥穿梭巴士港珠线双向运行。
〖贰〗 、自2022年2月12日0时起 ,港珠澳大桥穿梭巴士港珠线(香港往珠海方向)恢复营运,每天共12个班次,运营时间为上午10点30分至晚上8时10分。
〖叁〗、香港至珠海跨境巴士即港珠澳大桥穿梭巴士港珠线 ,由广东港珠澳大桥穿梭巴士有限公司运营 。以下是详细介绍:运营基本信息该线路往返于香港口岸与珠海口岸之间,于2018年10月随港珠澳大桥通车同步投入运营,单程里程46公里 ,运行时间约30至50分钟。
〖肆〗、深圳湾口岸入境人员连日大幅增加,预约健康驿站持续满员,隔离酒店高位运行 ,接转资源能力严重超限,出现部分未预约旅客滞留现场情况。2月12日零时起,香港往珠海穿梭巴士班次开始恢复营运,从香港北上旅客又多了一个出行途径 。
发表评论
暂时没有评论,来抢沙发吧~